Java
Java
目录
旧笔记
Java
特性与环境
简介
Java 是由 Sun Microsystems 公司于 1995 年 5 月推出的 Java 面向对象程序设计语言和 Java 平台的总称
由 James Gosling和同事们共同研发,并在 1995 年正式推出。
后来 Sun 公司被 Oracle (甲骨文)公司收购,Java 也随之成为 Oracle 公司的产品。
Java分为三个体系
- JavaSE (J2SE) (Java2 Platform Standard Edition,java平台标准版)
- JavaEE (J2EE) (Java 2 Platform,Enterprise Edition,java平台企业版)
- JavaME(J2ME)(Java 2 Platform Micro Edition,java平台微型版)
2005 年 6 月,JavaOne 大会召开,SUN 公司公开 Java SE 6。此时,Java 的各种版本已经更名,以取消其中的数字 "2"
- J2EE 更名为 Java EE
- J2SE 更名为Java SE
- J2ME 更名为 Java ME
特性
简单
Java 语言的语法与 C 语言和 C++ 语言很接近
丢弃了 C++ 中很少使用的、很难理解的特性:如操作符重载、多继承、自动的强制类型转换
不使用指针,而是引用
提供了自动分配和回收内存空间,使得程序员不必为内存管理而担忧
面向对象的
Java 语言提供类、接口和继承等面向对象的特性
为了简单起见,只支持类之间的单继承,但支持接口之间的多继承,并支持类与接口之间的实现机制(关键字为 implements)
全面支持动态绑定,而 C++语言只对虚函数使用动态绑定
总之,Java语言是一个纯的面向对象程序设计语言。
分布式
- 支持 Internet 应用的开发,在基本的 Java 应用编程接口中有一个网络应用编程接口(java net)
- 提供了用于网络应用编程的类库,包括 URL、URLConnection、Socket、ServerSocket 等
- Java 的 RMI(远程方法激活)机制也是开发分布式应用的重要手段
健壮
- Java 的强类型机制、异常处理、垃圾的自动收集等是 Java 程序健壮性的重要保证
- 对指针的丢弃是 Java 的明智选择。Java 的安全检查机制使得 Java 更具健壮性
安全
- Java通常被用在网络环境中,为此,Java 提供了一个安全机制以防恶意代码的攻击
- 除了Java 语言具有的许多安全特性以外,Java 对通过网络下载的类具有一个安全防范机制(类 ClassLoader),如分配不同的名字空间以防替代本地的同名类、字节代码检查,并提供安全管理机制(类 SecurityManager)让 Java 应用设置安全哨兵
体系结构中立
- Java 程序(后缀为 java 的文件)在 Java 平台上被编译为体系结构中立的字节码格式(后缀为 class 的文件),然后可以在实现这个 Java 平台的任何系统中运行。这种途径适合于异构的网络环境和软件的分发
可移植
- 这种可移植性来源于体系结构中立性,另外,Java 还严格规定了各个基本数据类型的长度
- Java 系统本身也具有很强的可移植性,Java 编译器是用 Java 实现的,Java 的运行环境是用 ANSI C 实现的
解释型
- 如前所述,Java 程序在 Java 平台上被编译为字节码格式,然后可以在实现这个 Java 平台的任何系统中运行
- 在运行时,Java 平台中的 Java 解释器对这些字节码进行解释执行,执行过程中需要的类在联接阶段被载入到运行环境中
高性能
- 与那些解释型的高级脚本语言相比,Java 的确是高性能的。事实上,Java 的运行速度随着 JIT(Just-In-Time)编译器技术的发展越来越接近于 C++。
多线程
- 在 Java 语言中,线程是一种特殊的对象,它必须由 Thread 类或其子(孙)类来创建。通常有两种方法来创建线程:其一,使用型构为 Thread(Runnable) 的构造子类将一个实现了 Runnable 接口的对象包装成一个线程,其二,从 Thread 类派生出子类并重写 run 方法,使用该子类创建的对象即为线程。值得注意的是 Thread 类已经实现了 Runnable 接口,因此,任何一个线程均有它的 run 方法,而 run 方法中包含了线程所要运行的代码。线程的活动由一组方法来控制。Java 语言支持多个线程的同时执行,并提供多线程之间的同步机制(关键字为 synchronized)。
动态
- Java 语言的设计目标之一是适应于动态变化的环境
- Java 程序需要的类能够动态地被载入到运行环境,也可以通过网络来载入所需要的类。这也有利于软件的升级。
- 另外,Java 中的类有一个运行时刻的表示,能进行运行时刻的类型检查
环境
window系统安装java
下载JDK
首先我们需要下载java开发工具包JDK,下载地址:http://www.oracle.com/technetwork/java/javase/downloads/index.html
配置环境变量
1.安装完成后,我的电脑 > 属性 > 高级系统设置 > 高级选项卡,点击"环境变量";
测试JDK是否安装成功
开始 > 运行 > cmd >
java -version、java、javac几个命令,出现以下信息,说明环境变量配置成功;流行JAVA开发工具
- **Eclipse(推荐)😗*另一个免费开源的java IDE,下载地址: http://www.eclipse.org/downloads/packages/
- JetBrains 的 IDEA, 现在很多人开始使用了,功能很强大,下载地址:https://www.jetbrains.com/idea/download/
- Notepad++ : Notepad++ 是在微软视窗环境之下的一个免费的代码编辑器,下载地址: http://notepad-plus-plus.org/
- **Netbeans:**开源免费的java IDE,下载地址: http://www.netbeans.org/index.html
学习
模块与导包
package com.mycompany.mypackage; // 包声明【位置】:被导的文件的顶部
import com.mycompany.mypackage.*; // 包导入【位置】:要导入的文件的顶部
MyClass.foo(); //使用:直接'类.方法'类型与方法 - 静态强类型
类型分类
- 常量
- 变量
- 按数据类型
- 内置数据类型、不可迭代型(8种):
byte,short,int,long、float、double、boolean、char - 引用数据类型、可迭代型(2种):
对象、数组
- 内置数据类型、不可迭代型(8种):
- 按类型区分
- 局部变量:方法结束后,变量就会自动销毁
- 类变量(静态变量):定义在类中,方法体之外
- 成员变量(非静态变量):也定义在类中,方法体之外。但必须声明为 static 类型
- 按数据类型
变量声明
| 类型 | 默认值 | 大小 | 变量声明type identifier [ = value][, identifier [= value] ...] ; |
|---|---|---|---|
| 常量 | final double PI = 3.14 | ||
| byte | 0 | 1B | byte i = 1 |
| short | 0 | 2B | short i = 1 |
| int | 0 | 4B | int i = 1 |
| long | 0L | 8B | long i = 1L |
| float | 0.0f | 4B | float i = 1f |
| double | 0.0d | 8B | double i = 1F |
| boolean | false | 1b | boolean i = true |
| char | 'u0000' | 2B-Unicode | char i = '1' |
| 数组 | null | int[] a = {1, 2, 3} int[] a = new int[4] String[] str = new String[] {"12", "23"} | |
| 对象 | null | Site site = new Site("Runoob") | |
| (String) | String s = "11"String 不属于Java语法的一部分,而是基于Java语法封装的一个类(首字母大写) |
变量方法
byte、short、int、long
- byte、int、long、和short都可以用十进制、16进制以及8进制的方式来表示
当使用字面量的时候,前缀 0 表示 8 进制,而前缀 0x 代表 16 进制
类型转换
- 自动类型转换:byte,short,char—> int —> long—> float —> double
- 强制类型转换:
(type)value type - 隐含类型转换:定义 float 类型时必须在数字后面跟上F或者f
对象与类
作为一种面向对象语言。支持以下基本概念:
多态、继承、封装、抽象、类、对象、实例、方法、重载
(用类创建对象)
Rectangle rect = new Rectangle(100, 200); // 实例化【位置】:入口函数或被调用函数内
System.out.println(rect.getWidth() == rect.width)
class Square extends Rectangle{
public Square(int size){ // 构造函数,注意:new Square(100) == new Rectangle(100)
super(size, size)
}
}
class Rectangle { // 类定义【位置】:主类之下!
int width; // 若加上private,就只能通过getWidth引用width了
int height;
Rectangle(int width, int height){ // 构造函数。构造方法的名称必须与类同名,一个类可以有多个构造方法。
this.width = width;
this.height = height;
}
int getWidth(){ // 默认为public修饰符
return this.width
}
}类变量(静态变量)、成员变量(非静态变量)
语法
注意
- 大小写敏感
- 类名:对于所有的类来说,类名的首字母应该大写。如果类名由若干单词组成,那么每个单词的首字母应该大写,例如 MyFirstJavaClass 。
- 方法名:所有的方法名都应该以小写字母开头。如果方法名含有若干单词,则后面的每个单词首字母大写。
- 源文件名:源文件名必须和类名相同
- 主方法入口:所有的 Java 程序由 public static void main(String[] args) 方法开始执行。
HelloWorld
HelloWorld.java
public class HelloWorld { // 类名需与文件名一致
public static void main(String[] args) { // String args[]与String[] args均可,但推荐后者防歧义
System.out.println("Hello World");
}
}shell
$ javac HelloWorld.java # 将源文件编译为class字节码文件,编译无误则得到HelloWorld.class
$ java HelloWorld # HelloWorld不要加.class
Hello World流程控制
while ( False ) {} // while循环
for (int i=0;i<5;i++) {} // for循环
if ("hello".equals("hello")) {} else {} // if条件
(a == 1) ? 20: 30 // 三目条件
switch (i){ // switch条件
case 1:break;
default:break;
}修饰符
像其他语言一样,Java可以使用修饰符来修饰类中方法和属性。主要有两类修饰符:
- 访问控制修饰符 : default, public , protected, private
- 非访问控制修饰符 : final, abstract, static, synchronized
函数
foo("Hello"); // 调用【位置】:定义之上!入口函数或被调用函数内
static int sum(int a,int b){ // 函数定义【位置】:调用之下!主类或其他类内
return a+b;
}特色
// 主类与入口方法
public class Main {
public static void main(String[] args) {}
}
// 修饰符(也叫Field,函数与类共用,用于定义状态数据)
// private、protected、public
// xsg是封装的基础aide提示
自动补全
无:函数
蓝:变量
红:方法
圆三角方块:对象
能根据报错自动导包
Fix import >
Add 'import com.......MyClass'专题——Spring
连环十问【转载】
说说Spring里用了哪些设计模式?
单例模式:Spring 中的 Bean 默认情况下都是单例的。无需多说。
工厂模式:工厂模式主要是通过 BeanFactory 和 ApplicationContext 来生产 Bean 对象。
代理模式:最常见的 AOP 的实现方式就是通过代理来实现,Spring主要是使用 JDK 动态代理和 CGLIB 代理。
模板方法模式:主要是一些对数据库操作的类用到,比如 JdbcTemplate、JpaTemplate,因为查询数据库的建立连接、执行查询、关闭连接几个过程,非常适用于模板方法。
2、谈谈对IOC和AOP的理解?实现原理是什么?
IOC 叫做控制反转,指的是通过Spring来管理对象的创建、配置和生命周期,这样相当于把控制权交给了Spring,不需要人工来管理对象之间复杂的依赖关系,这样做的好处就是解耦。在Spring里面,主要提供了 BeanFactory 和 ApplicationContext 两种 IOC 容器,通过他们来实现对 Bean 的管理。
AOP 叫做面向切面编程,他是一个编程范式,目的就是提高代码的模块性。Srping AOP 基于动态代理的方式实现,如果是实现了接口的话就会使用 JDK 动态代理,反之则使用 CGLIB 代理,Spring中 AOP 的应用主要体现在 事务、日志、异常处理等方面,通过在代码的前后做一些增强处理,可以实现对业务逻辑的隔离,提高代码的模块化能力,同时也是解耦。Spring主要提供了 Aspect 切面、JoinPoint 连接点、PointCut 切入点、Advice 增强等实现方式。
3、JDK动态代理和CGLIB代理有什么区别?
JDK 动态代理主要是针对类实现了某个接口,AOP 则会使用 JDK 动态代理。他基于反射的机制实现,生成一个实现同样接口的一个代理类,然后通过重写方法的方式,实现对代码的增强。
而如果某个类没有实现接口,AOP 则会使用 CGLIB 代理。他的底层原理是基于 asm 第三方框架,通过修改字节码生成成成一个子类,然后重写父类的方法,实现对代码的增强。
4、Spring AOP 和 AspectJ AOP 有什么区别?
Spring AOP 基于动态代理实现,属于运行时增强。
AspectJ 则属于编译时增强,主要有3种方式:
- 编译时织入:指的是增强的代码和源代码我们都有,直接使用 AspectJ 编译器编译就行了,编译之后生成一个新的类,他也会作为一个正常的 Java 类装载到JVM。
- 编译后织入:指的是代码已经被编译成 class 文件或者已经打成 jar 包,这时候要增强的话,就是编译后织入,比如你依赖了第三方的类库,又想对他增强的话,就可以通过这种方式。
- 加载时织入:指的是在 JVM 加载类的时候进行织入。
总结下来的话,就是 Spring AOP 只能在运行时织入,不需要单独编译,性能相比 AspectJ 编译织入的方式慢,而 AspectJ 只支持编译前后和类加载时织入,性能更好,功能更加强大。
5、FactoryBean 和 BeanFactory有什么区别?
BeanFactory 是 Bean 的工厂, ApplicationContext 的父类,IOC 容器的核心,负责生产和管理 Bean 对象。
FactoryBean 是 Bean,可以通过实现 FactoryBean 接口定制实例化 Bean 的逻辑,通过代理一个Bean对象,对方法前后做一些操作。
6、SpringBean的生命周期说说?
Spring Bean 生命周期简单概括为4个阶段:
实例化,创建一个Bean对象
填充属性,为属性赋值
初始化
- 如果实现了
xxxAware接口,通过不同类型的Aware接口拿到Spring容器的资源 - 如果实现了BeanPostProcessor接口,则会回调该接口的
postProcessBeforeInitialzation和postProcessAfterInitialization方法 - 如果配置了
init-method方法,则会执行init-method配置的方法
- 如果实现了
销毁
- 容器关闭后,如果Bean实现了
DisposableBean接口,则会回调该接口的destroy方法 - 如果配置了
destroy-method方法,则会执行destroy-method配置的方法
- 容器关闭后,如果Bean实现了
7.Spring是怎么解决循环依赖的?
首先,Spring 解决循环依赖有两个前提条件:
- 不全是构造器方式的循环依赖
- 必须是单例
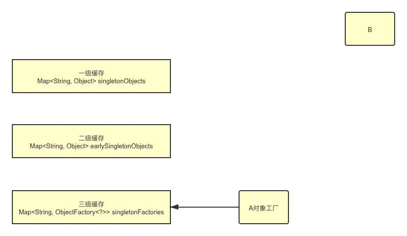
基于上面的问题,我们知道Bean的生命周期,本质上解决循环依赖的问题就是三级缓存,通过三级缓存提前拿到未初始化的对象。
第一级缓存:用来保存实例化、初始化都完成的对象
第二级缓存:用来保存实例化完成,但是未初始化完成的对象
第三级缓存:用来保存一个对象工厂,提供一个匿名内部类,用于创建二级缓存中的对象
假设一个简单的循环依赖场景,A、B互相依赖。
A对象的创建过程:
- 创建对象A,实例化的时候把A对象工厂放入三级缓存
- A注入属性时,发现依赖B,转而去实例化B
- 同样创建对象B,注入属性时发现依赖A,一次从一级到三级缓存查询A,从三级缓存通过对象工厂拿到A,把A放入二级缓存,同时删除三级缓存中的A,此时,B已经实例化并且初始化完成,把B放入一级缓存。
- 接着继续创建A,顺利从一级缓存拿到实例化且初始化完成的B对象,A对象创建也完成,删除二级缓存中的A,同时把A放入一级缓存
- 最后,一级缓存中保存着实例化、初始化都完成的A、B对象
因此,由于把实例化和初始化的流程分开了,所以如果都是用构造器的话,就没法分离这个操作,所以都是构造器的话就无法解决循环依赖的问题了。
8、为什么要三级缓存?二级不行吗?
不可以,主要是为了生成代理对象。
因为三级缓存中放的是生成具体对象的匿名内部类,他可以生成代理对象,也可以是普通的实例对象。
使用三级缓存主要是为了保证不管什么时候使用的都是一个对象。
假设只有二级缓存的情况,往二级缓存中放的显示一个普通的Bean对象,BeanPostProcessor去生成代理对象之后,覆盖掉二级缓存中的普通Bean对象,那么多线程环境下可能取到的对象就不一致了。
9、Spring事务传播机制有哪些?
- PROPAGATION_REQUIRED:如果当前没有事务,就创建一个新事务,如果当前存在事务,就加入该事务,这也是通常我们的默认选择。
- PROPAGATION_REQUIRES_NEW:创建新事务,无论当前存不存在事务,都创建新事务。
- PROPAGATION_NESTED:如果当前存在事务,则在嵌套事务内执行。如果当前没有事务,则按REQUIRED属性执行。
- PROPAGATION_NOT_SUPPORTED:以非事务方式执行操作,如果当前存在事务,就把当前事务挂起。
- PROPAGATION_NEVER:以非事务方式执行,如果当前存在事务,则抛出异常。
- PROPAGATION_MANDATORY:支持当前事务,如果当前存在事务,就加入该事务,如果当前不存在事务,就抛出异常。
- PROPAGATION_SUPPORTS:支持当前事务,如果当前存在事务,就加入该事务,如果当前不存在事务,就以非事务执行。‘
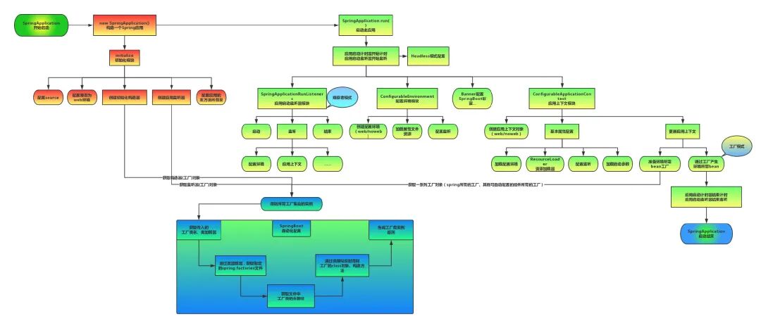
10、最后,说说Spring Boot启动流程吧?
关于这个问题,之前专门写过一篇文章,可以参考:《你知道Spring Boot是怎么启动的吗?》。
这个流程,如果网上一搜,基本都是这张图了,我也不想再画一遍了。那其实主要的流程就几个大步骤:
- 准备环境,根据不同的环境创建不同的Environment
- 准备、加载上下文,为不同的环境选择不同的Spring Context,然后加载资源,配置Bean
- 初始化,这个阶段刷新Spring Context,启动应用
- 最后结束流程
图片来源于网络